1、基本参数如下:
电池组型号
GLD-5V-1000MAH
单体电池型号
比克锂离子523450电芯
电池组合方式
1串
单体电池电压
3.7V
电池组组合后电压
5V
组合后电池充放电电压范围
4.9V-5.5V
单体电池容量
1000mAh
组合后电池容量
1000mAh/节*1节
电池组尺寸
10*35*52mm
最大放电电流
>1A
瞬间放电电流
>2A
最大充电电流
>0.2-0.5C
充放电次数
>300次
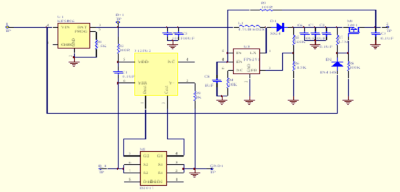
2、5V升压保护参数:
(1)原理图:
(2)、PCB板元件位置及尺寸图(外形尺寸公差:±0.15)
3、BOM:
产品详细介绍 >
舞台场景灯锂电池
14.8V 20AH锂电池
防寒服锂电池
全站仪锂电池





